How many times do we make a note to “Work on project”? It’s no wonder we feel overwhelmed and start diligently responding to email instead. Six months later, we’ve got a gold star for responsiveness but have missed that important milestone. Answering emails won’t get you the research funding or the promotion. The answer is to breakdown that project into smaller, actionable tasks.
The Work Breakdown Structure (WBS) helps you define the total scope of a project by breaking it down from the highest level (the project itself) to the lowest level (individual tasks that can be assigned and tracked).

Level 1: Project Vision and Purpose
At the top sits your overall project vision and purpose. This represents the desired outcome or goal. For example, answering a research question. Your vision and purpose describes an element of change. What problem are you solving? Maybe it’s improving literacy, championing marginalised voices, addressing gaps in current knowledge, developing new theoretical frameworks, or creating tools that benefit your research community.
Level 2: Objectives
Next, you divide your project into major objectives that directly support achieving your overall vision. For smaller projects, you might have just one objective. You could also think of this as the mission on which you’re embarking to solve the problem described in your Project Vision.
Level 3: Deliverables
Then break down each objective into specific deliverables, or tangible outputs. What will you have at the end of the project that doesn’t yet exist? This could include code, journal articles, or videos.
Level 4: Tasks
Finally, divide each deliverable into individual tasks. A task is a discrete unit of work that you can assign or schedule for action. The level of detail depends on the complexity of the project and also what’s best for you. Some people are OK with broader tasks, such as “Organise interviews”, whereas others need to break it down into even smaller steps, for example, “Identify suitable dates”, “Make list of interviewees”. It’s all about making it manageable for you and your team, if you have one.
Let’s see how this works in practice with a research project.
Work Breakdown Structure Example
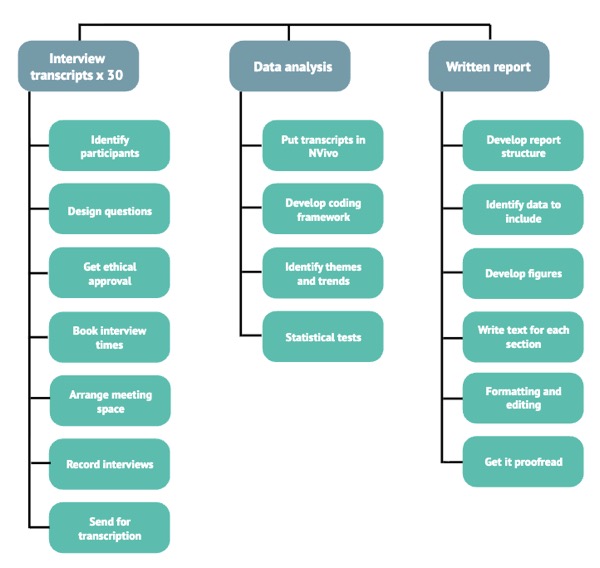
In this example of a Work Breakdown Structure, the project vision is to improve the experience of doctoral researchers. The objective is to conduct 30 research interviews to establish participant reviews of professional development training.

As you can see, there are three deliverables:
- Interview transcripts.
- Data analysis of those transcripts.
- A written report explaining the findings.
Although those deliverables look straightforward, none is an actionable task. There’s a lot that needs to happen before you have those transcripts, including identifying participants, designing the questions, and arranging the calls. And writing a report isn’t just writing - you need to decide on a structure, create figures, and format it appropriately. As you’ll know from bitter experience, the formatting takes much longer than the writing.
Some of those tasks undoubtedly also need sub-tasks. Record interviews, for instance, might involve acquiring suitable equipment and software. At that stage, it might make more sense to move to a project management tool that allows you to get more granular. Starting with paper, pens, and sticky notes gives you more freedom.
Why is the Work Breakdown Structure effective?
- Scope definition: by breaking down that monster task, you’re less likely to overlook any important elements.
- Planning: with actionable tasks, you can schedule more realistically, rather than indulging in magical thinking. If you’re working on multiple projects, you might notice more efficient ways of working, such as batching similar tasks.
- Assignment: smaller work packages are easier to assign to team members and you’re less likely to overload somebody.
- Tracking: more milestones and mini deadlines create a greater sense of urgency, rather than one far-off date that can be safely ignored … till it’s suddenly looming.
- Risk assessment: seeing exactly what’s involved increases your chances of spotting a problem before it occurs. Then you can either plan accordingly, or rejig your design to avoid it completely.
The Work Breakdown Structure is effective even with tiny projects. Besides making everything seem more manageable, it also forces us to consider exactly what’s involved. We’re then more likely to anticipate potential problems and revise our schedule accordingly. Also, it’s easier to identify partial successes. If we have just one monolithic project task, such as “write book”, if the manuscript doesn’t materialise, we can see it as a failure. By breaking it down into smaller objectives and deliverables, you might end up with mini successes, such as publishing several journal articles instead. Same research, different deliverable.
Questions for creating your own Work Breakdown Structure
Working Backwards
- What specific problem am I solving with this project?
- What will exist at the end that doesn’t exist now?
- How will I know when this project is complete?
Breaking it Down
- Could I explain this deliverable to someone else?
- Would I be comfortable scheduling this task in my calendar? It is both feasible and sufficiently clear?
- If I returned to this project after a month away, would this Work Breakdown Structure allow me to quickly resume my tasks?
Reality Check
- What could go wrong with each deliverable? What specific tasks are the potential failure points?
- Which tasks require other people’s input or approval? Is that realistic?
- What tasks am I avoiding thinking about? 🙈 Or what have I over-simplified?
Let your work have the breakdown, not you.
This resource is adapted from my Project Managing Your Research workshop.